
硝酸流量计
酸流量计
韩桦仪表(江苏)有限公司
18360896789










硝酸流量计详细技术介绍
一、概述
硝酸(HNO₃)作为工业领域重要的强腐蚀性化工原料,广泛应用于化工合成、冶金酸洗、电子材料加工、炸药制造等行业。其具有强氧化性、高腐蚀性(浓度>68%的发烟硝酸腐蚀性更强)、部分工况下易挥发(产生有毒NO₂气体)等特性,对流量测量设备的耐腐蚀性、安全性、测量精度提出了严苛要求。硝酸流量计是专门针对硝酸介质特性设计的流量测量仪表,能够在复杂工况(如高温、高压、强腐蚀、多相流)下实现对硝酸体积流量、质量流量的连续精确测量,为生产过程控制、工艺优化、安全监管提供关键数据支撑。
与普通工业流量计相比,硝酸流量计的核心技术优势在于耐腐蚀性材料选型、密封结构设计和抗干扰性能优化,可有效解决硝酸介质对仪表的腐蚀破坏、泄漏风险及测量信号失真等问题,是硝酸生产、储运及应用环节不可或缺的关键设备。
二、硝酸介质特性及对流量计的核心要求
(一)硝酸介质关键特性
1. 强腐蚀性:硝酸对金属材料(如碳钢、普通不锈钢)具有强烈的腐蚀作用,尤其在高温(>80℃)、高浓度(>70%)或存在杂质(如Cl⁻、F⁻)时,腐蚀速率急剧加快;发烟硝酸还会与有机材料发生氧化反应,导致密封件、衬里材料老化失效。
2. 强氧化性:硝酸是强氧化剂,易与部分金属(如铝、铜)发生钝化反应形成保护膜,但该膜在流速过高或介质湍流时易被破坏,引发局部腐蚀;同时,强氧化性可能导致橡胶、塑料等非金属材料降解。
3. 物理状态多样性:工业硝酸浓度范围广(稀硝酸20%-60%、浓硝酸68%-98%、发烟硝酸>98%),部分工况下可能含微量气泡或悬浮物,影响流量测量的稳定性。
4. 安全风险:硝酸泄漏易造成设备腐蚀、人员伤害,且挥发的NO₂气体有毒,要求流量计具备良好的密封性和防爆性能(部分工况)。
(二)硝酸流量计的核心技术要求
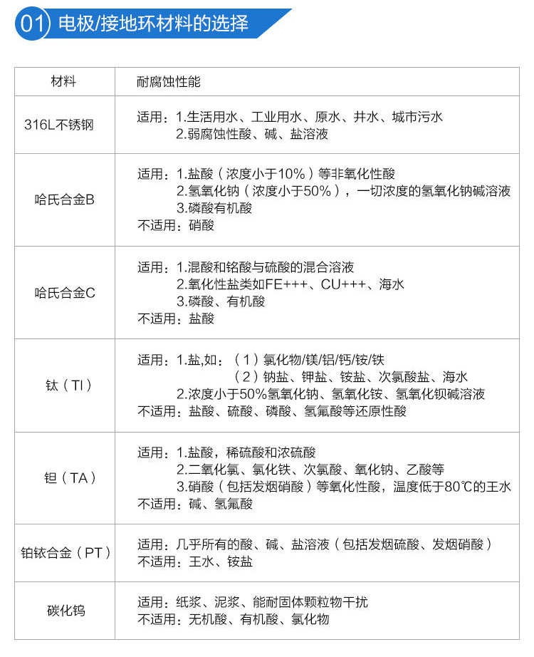
1. 耐腐蚀性:接触硝酸的部件(传感器、衬里、密封件、电极等)必须采用耐硝酸腐蚀的材料,如PTFE(聚四氟乙烯)、PFA(全氟烷氧基树脂)、哈氏合金C-276、钛合金等。
2. 密封性:采用双层密封、焊接密封等结构,防止硝酸泄漏,尤其针对高压(>1.6MPa)或高温(>100℃)工况。
3. 测量精度:工业级要求±0.5%FS~±1.0%FS,计量级要求±0.2%FS~±0.5%FS,确保满足工艺控制和贸易结算需求。
4. 抗干扰能力:具备抗介质湍流、气泡、悬浮物干扰的能力,同时抵御工业现场电磁干扰(EMC)。
5. 安全性能:防爆等级需符合现场要求(如Ex d IIBT4、Ex ia IICT6),部分工况需具备防泄漏报警功能。
6. 维护便捷性:结构设计便于拆卸、清洗和校准,减少停机维护时间。
三、硝酸流量计主要类型及技术原理
针对硝酸的介质特性,目前工业上常用的硝酸流量计主要包括电磁流量计、超声波流量计、质量流量计、涡街流量计等,不同类型的技术原理、适用场景及性能特点存在显著差异。
(一)电磁流量计(首选类型)
1. 技术原理
基于电磁感应定律(法拉第定律):当导电介质(硝酸为导电介质,浓度越高导电性越好)在磁场中以速度v切割磁感线时,会在垂直于磁场和流速的方向上产生感应电动势E,其计算公式为:
E = B×L×v
其中,B为磁感应强度,L为电极间距(测量管内径),v为介质平均流速。通过测量感应电动势E,可间接计算出介质的体积流量Q(Q = v×A,A为测量管横截面积)。
2. 针对硝酸的结构设计优化
- 测量管:采用非磁性金属材料(如不锈钢316L)作为基体,内衬耐硝酸腐蚀的PTFE或PFA衬里,避免基体被腐蚀。
- 电极:选用哈氏合金C-276、钛合金或铂铱合金,确保在硝酸介质中不被腐蚀且导电性能稳定。
- 密封件:采用氟橡胶(Viton)或PTFE材质,抵御硝酸的氧化腐蚀和溶解作用。
- 磁场设计:采用低频方波励磁或双频励磁技术,减少介质湍流、气泡对测量信号的干扰,提高测量稳定性。
3. 性能特点及适用场景
- 优点:
- 耐腐蚀性极强,PTFE/PFA衬里+哈氏合金电极组合可适配从稀硝酸到发烟硝酸的全浓度范围;
- 测量管内无节流部件,无压损,不易堵塞,适合含微量悬浮物的硝酸介质;
- 测量精度高(±0.5%FS~±0.2%FS),量程比宽(1:100),可测量低流速(0.1m/s)到高流速(10m/s)介质;
- 不受介质密度、粘度、温度、压力变化的影响,仅与流速相关;
- 支持双向流量测量,安装维护便捷。
- 缺点:
- 仅适用于导电介质(硝酸浓度<5%时导电性较差,测量误差增大);
- 要求介质满管流动,否则会导致测量失真;
- 不适用于真空工况(衬里易因压力差损坏)。
- 典型应用场景:硝酸生产装置的反应进料/出料流量测量、硝酸储罐的进出料计量、化工合成中硝酸配比流量控制、冶金酸洗线硝酸循环流量监测等。
(二)超声波流量计
1. 技术原理
分为时差法和多普勒法两种:
- 时差法:利用超声波在顺流和逆流介质中的传播速度差计算流量。超声波顺流传播速度v₁ = c + v×cosθ,逆流传播速度v₂ = c - v×cosθ,其中c为超声波在静止介质中的传播速度,v为介质流速,θ为超声波传播方向与介质流速的夹角。通过测量时差Δt = L/(c - v×cosθ) - L/(c + v×cosθ)(L为传感器间距),可推导得出介质流速v,进而计算流量。
- 多普勒法:当超声波照射到介质中的悬浮颗粒或气泡时,会发生多普勒频移,频移量Δf与介质流速v成正比,通过测量Δf可计算流量,适用于含悬浮物或气泡的硝酸介质。
2. 针对硝酸的结构设计优化
- 传感器:采用外夹式或插入式安装,传感器探头采用耐腐蚀性材料(如PTFE涂层、钛合金),避免与硝酸直接接触(外夹式)或抵御腐蚀(插入式)。
- 信号处理:优化信号放大和滤波算法,抵御硝酸介质中气泡或悬浮物对超声波信号的衰减影响。
3. 性能特点及适用场景
- 优点:
- 非接触式测量(外夹式),无需破坏管道,无泄漏风险,适合高浓度、高危硝酸介质;
- 无压损,不影响介质流动,维护成本低;
- 插入式可适用于大口径管道(DN>1000mm),安装成本低;
- 多普勒法可适配含微量悬浮物或气泡的硝酸工况。
- 缺点:
- 测量精度受管道材质、壁厚、衬里状态影响较大(外夹式),精度相对较低(±1.0%FS~±2.0%FS);
- 要求介质具有一定的声传导性,浓硝酸(>90%)对超声波衰减较强,可能导致测量失效;
- 外夹式不适用于薄壁管道或非圆管道。
- 典型应用场景:硝酸储罐区大口径输送管道流量监测、高危发烟硝酸的非接触式流量测量、含微量杂质的硝酸介质流量检测等。
(三)科里奥利质量流量计
1. 技术原理
基于科里奥利力效应:当介质在振动的测量管内流动时,会产生与质量流量成正比的科里奥利力,导致测量管发生扭曲,扭曲程度与质量流量Qₘ成正比。通过测量测量管的扭曲位移或相位差,可直接计算出质量流量,无需温度、压力补偿(直接测量质量流量,不受介质密度、粘度变化影响)。
2. 针对硝酸的结构设计优化
- 测量管:采用耐硝酸腐蚀的哈氏合金C-276、钛合金或Inconel合金,确保在强腐蚀环境下的结构稳定性。
- 密封件:采用PTFE或氟橡胶材质,防止硝酸泄漏。
- 振动隔离:优化传感器结构,减少工业现场振动对测量管振动频率的干扰。
3. 性能特点及适用场景
- 优点:
- 直接测量质量流量,精度极高(±0.1%FS~±0.3%FS),适合贸易结算或高精度计量场景;
- 不受介质温度、压力、密度、粘度变化的影响,测量稳定性好;
- 可同时测量质量流量、体积流量、密度、温度等多参数;
- 耐腐蚀性强,适合高浓度、高温高压硝酸介质。
- 缺点:
- 成本较高(是电磁流量计的2~3倍);
- 测量管易受介质中大块悬浮物堵塞,不适用于含杂质较多的硝酸工况;
- 压力损失相对较大,不适用于低流量、小口径管道。
- 典型应用场景:硝酸产品贸易结算、化工合成中硝酸精确配比计量、高温高压硝酸反应釜进料流量控制等。
(四)涡街流量计
1. 技术原理
基于卡门涡街原理:当流体流经管道内的漩涡发生体(如三角柱、圆柱)时,会在发生体两侧交替产生旋转方向相反的漩涡(卡门涡街),漩涡的脱落频率f与介质流速v成正比,满足公式f = St×v/d(St为斯特劳哈尔数,d为发生体特征尺寸)。通过测量漩涡脱落频率,可计算出介质流速,进而得到流量。
2. 针对硝酸的结构设计优化
- 漩涡发生体:采用哈氏合金C-276或钛合金材质,抵御硝酸腐蚀。
- 检测元件:采用电容式或压电式传感器,传感器探头封装在耐腐蚀材料中,避免与硝酸直接接触。
- 外壳防护:采用IP67或IP68防护等级,防止硝酸蒸汽或泄漏介质腐蚀仪表内部电路。
3. 性能特点及适用场景
- 优点:
- 结构简单,无运动部件,可靠性高,维护成本低;
- 测量范围宽(量程比1:10~1:20),精度较高(±0.5%FS~±1.0%FS);
- 压力损失小,适合大流量硝酸介质测量;
- 可测量气体、液体、蒸汽,通用性强。
- 缺点:
- 对介质流速要求较高(最低流速≥0.5m/s),低流量测量精度差;
- 易受介质湍流、振动干扰,测量稳定性受管道安装条件影响较大;
- 发生体表面易结垢或被腐蚀,影响漩涡脱落规律,需定期维护。
- 典型应用场景:硝酸工厂尾气处理中硝酸蒸汽流量测量、大口径硝酸输送管道流量监测、常温常压下稀硝酸流量测量等。
(五)不同类型硝酸流量计性能对比
| 流量计类型 | 测量原理 | 测量精度 | 耐腐蚀性 | 压损 | 适用介质状态 | 典型应用场景 | 成本水平 |
|------------------|------------------------|----------------|------------------------|------------|----------------------------|----------------------------------|----------|
| 电磁流量计 | 电磁感应定律 | ±0.2%~±0.5%FS | 极强(PTFE/PFA+哈氏合金)| 无 | 导电介质、满管、清洁/含微量悬浮物 | 生产过程控制、储罐计量、配比控制 | 中 |
| 超声波流量计(外夹式) | 时差法/多普勒法 | ±1.0%~±2.0%FS | 无接触,耐腐蚀能力强 | 无 | 清洁/含气泡/悬浮物、满管 | 大口径管道、高危介质监测 | 中低 |
| 超声波流量计(插入式) | 时差法/多普勒法 | ±0.5%~±1.0%FS | 探头耐腐蚀(钛合金) | 极小 | 清洁/含气泡/悬浮物、满管 | 大口径管道、高精度非接触测量 | 中 |
| 科里奥利质量流量计 | 科里奥利力效应 | ±0.1%~±0.3%FS | 强(哈氏合金/钛合金) | 中等 | 清洁介质、满管 | 贸易结算、高精度配比计量 | 高 |
| 涡街流量计 | 卡门涡街原理 | ±0.5%~±1.0%FS | 较强(哈氏合金发生体) | 小 | 清洁/低粘度、高流速介质 | 大流量输送、蒸汽流量测量 | 中低 |
四、硝酸流量计关键技术参数及选型方法
(一)核心技术参数
1. 测量范围:
- 体积流量范围:根据实际工况的最小流量和最大流量选择,确保正常工况流量处于量程的30%~80%(避免低量程测量误差);
- 质量流量范围(科里奥利流量计):直接标注质量流量量程,无需换算。
2. 精度等级:工业控制场景选择±0.5%~±1.0%FS,贸易结算或高精度计量选择±0.1%~±0.5%FS。
3. 介质参数:
- 浓度:明确硝酸浓度(稀硝酸/浓硝酸/发烟硝酸),影响材料选型和测量原理适配;
- 温度:常规工况(-20℃~80℃)、高温工况(80℃~200℃),需选择耐高温衬里和密封件;
- 压力:常规压力(0.1MPa~1.6MPa)、高压工况(>1.6MPa),需确保仪表额定压力满足工况要求(预留20%余量)。
4. 管道参数:
- 管道口径:DN15~DN3000(电磁流量计、超声波流量计适配范围广,涡街流量计适合DN50~DN1000);
- 管道材质:金属管道(电磁流量计、涡街流量计)、非金属管道(外夹式超声波流量计)。
5. 耐腐蚀性参数:
- 衬里材料:PTFE(耐温≤120℃)、PFA(耐温≤200℃)、FEP(耐温≤150℃);
- 电极/接触材料:哈氏合金C-276(适配全浓度硝酸)、钛合金(适配稀硝酸)、铂铱合金(高精度测量)。
6. 输出信号:4~20mA模拟信号、RS485(Modbus协议)、HART协议、脉冲信号(计量场景)。
7. 防护等级:常规场景IP65,户外或潮湿环境IP67,浸泡风险场景IP68。
8. 防爆等级:防爆区域选择Ex d IIBT4(隔爆型)或Ex ia IICT6(本质安全型)。
(二)科学选型方法
硝酸流量计的选型需基于介质特性、工况参数、测量需求综合判断,避免因选型不当导致仪表腐蚀、测量失真或安全事故,具体步骤如下:
1. 明确介质关键参数:
- 确认硝酸浓度(核心影响耐腐蚀性材料选型):浓度>70%优先选择PTFE/PFA衬里+哈氏合金电极;发烟硝酸需选择全氟材料密封;
- 确定介质温度和压力:高温(>120℃)工况优先选择PFA衬里和耐高温密封件,高压(>1.6MPa)工况需选择高压型仪表(额定压力≥工况压力×1.2);
- 检查介质状态:含气泡或悬浮物选择多普勒超声波流量计或电磁流量计,清洁介质可选择科里奥利流量计或涡街流量计。
2. 根据测量需求确定精度等级:
- 工艺控制场景:±0.5%~±1.0%FS,可选电磁流量计、插入式超声波流量计;
- 贸易结算或计量认证场景:±0.1%~±0.5%FS,优先选择科里奥利质量流量计;
- 大口径管道监测场景:±1.0%~±2.0%FS,可选外夹式超声波流量计(成本低、安装便捷)。
3. 适配管道参数:
- 小口径管道(DN15~DN50):优先选择电磁流量计或科里奥利质量流量计(涡街流量计低流量精度差);
- 大口径管道(DN>500):优先选择外夹式或插入式超声波流量计(安装成本低、无压损);
- 非金属管道:仅可选外夹式超声波流量计(电磁流量计、涡街流量计需金属管道作为基体)。
4. 考虑安装和维护条件:
- 无管道改造权限:选择外夹式超声波流量计(非接触安装);
- 维护成本敏感:选择涡街流量计或超声波流量计(无运动部件,维护简单);
- 高危环境(如发烟硝酸):选择外夹式超声波流量计(无泄漏风险)或隔爆型电磁流量计。
5. 验证耐腐蚀性匹配性:
- 列出仪表所有与硝酸接触的部件(衬里、电极、密封件、测量管),确认每种材料的耐硝酸腐蚀等级(参考材料腐蚀手册);
- 避免使用普通不锈钢、橡胶等易被硝酸腐蚀的材料。
(三)选型常见误区及规避方法
1. 误区1:忽视硝酸浓度对材料的影响,选用普通不锈钢电极的电磁流量计。
- 规避:浓硝酸(>68%)必须选用哈氏合金C-276或铂铱合金电极,稀硝酸可选用钛合金电极。
2. 误区2:在低流速(<0.3m/s)工况下选择涡街流量计。
- 规避:低流速工况优先选择电磁流量计(可测量0.1m/s流速)或科里奥利质量流量计。
3. 误区3:在含大量气泡的硝酸介质中选择时差法超声波流量计。
- 规避:含气泡或悬浮物的介质优先选择多普勒法超声波流量计或电磁流量计。
4. 误区4:高压工况下选择普通密封结构的仪表。
- 规避:高压工况(>1.6MPa)选择高压型仪表,密封件采用双层密封或焊接密封结构。
五、安装、使用与维护要点
(一)安装技术要求
1. 电磁流量计安装:
- 安装位置:选择满管流动的直管段,上游直管段长度≥5倍管道内径(DN),下游直管段长度≥3倍DN,避免靠近泵、阀门、弯头(产生湍流);
- 安装方式:水平安装时电极需处于水平位置(避免气泡积聚),垂直安装时介质需自下而上流动(确保满管);
- 接地要求:测量管两端需接地(接地电阻≤10Ω),避免电磁干扰,金属管道可直接接地,非金属管道需加装接地环。
2. 超声波流量计安装:
- 外夹式安装:选择管道壁厚均匀、无锈蚀、无结垢的位置,传感器间距根据管道口径和壁厚计算(参考仪表手册),避免安装在管道弯头、焊缝、阀门附近;
- 插入式安装:钻孔直径需与传感器适配,安装后密封良好(采用PTFE密封垫),避免硝酸泄漏。
3. 科里奥利质量流量计安装:
- 安装位置:避免安装在振动强烈的管道段(如泵出口),需预留足够的振动空间(传感器周围无障碍物);
- 管道连接:采用法兰连接,密封垫选用PTFE材质,安装时确保管道同轴(偏差≤0.5mm),避免应力传递到测量管。
4. 涡街流量计安装:
- 直管段要求:上游直管段长度≥10倍DN,下游直管段长度≥5倍DN,漩涡发生体需正对介质流向;
- 安装方向:水平安装时发生体需处于管道中心位置,垂直安装时介质自下而上流动(避免沉淀物堆积)。
(二)使用操作规范
1. 开机前检查:
- 确认仪表安装正确(直管段、接地、密封),无松动或泄漏;
- 核对仪表参数(量程、管道口径、介质浓度、温度压力)与工况一致;
- 对于电磁流量计,需确保介质满管后再开机(避免空管测量误差)。
2. 运行中监控:
- 实时观察仪表显示的流量、温度、压力数据,若出现波动过大或无显示,需检查介质是否满管、是否存在气泡或悬浮物;
- 定期检查仪表密封情况(尤其是法兰连接处),若发现硝酸泄漏,立即停机处理(佩戴防腐蚀防护装备)。
3. 参数调整:
- 若工况参数(如温度、压力、浓度)发生变化,需及时调整仪表补偿参数(科里奥利流量计无需调整,电磁流量计需确认衬里材质耐温耐压极限);
- 输出信号调整:根据控制系统需求,设置4~20mA对应流量范围或Modbus通信参数。
(三)维护保养要点
1. 日常维护:
- 每周清洁仪表外壳(避免硝酸蒸汽腐蚀),检查传感器连接线路是否破损;
- 每月检查密封件是否老化、泄漏(尤其是PTFE密封垫,使用寿命约1~2年,需定期更换)。
2. 定期校准:
- 工业控制场景:每年校准1次,采用标准流量计比对法(如电磁流量计可通过体积法校准);
- 贸易结算场景:每6个月校准1次,送具备资质的计量机构校准(出具校准证书);
- 校准前需排空管道内硝酸(用清水冲洗干净,避免腐蚀校准设备)。
3. 故障处理:
- 流量显示为零但介质流动:检查电磁流量计电极是否结垢(用稀盐酸清洗)、超声波流量计传感器是否偏移(重新调整安装位置);
- 流量波动过大:检查管道是否存在湍流(增加直管段)、介质是否含大量气泡(加装排气装置);
- 仪表腐蚀损坏:立即更换腐蚀部件,检查材料选型是否匹配(如更换为耐腐蚀性更强的哈氏合金电极)。
4. 备件管理:
- 储备易损件:PTFE/PFA衬里、密封垫、电极(电磁流量计)、传感器探头(超声波流量计);
- 备件材质需与原仪表一致,避免因材质不匹配导致腐蚀或测量误差。
、发展趋势与技术创新
(一)技术发展趋势
1. 耐腐蚀性材料升级:
- 开发新型复合衬里材料(如PTFE与陶瓷复合),提高耐温耐压极限(目标耐温250℃,耐压50MPa);
- 研究新型耐腐蚀合金材料(如哈氏合金C-22与钛合金复合),降低电极成本,同时提升耐发烟硝酸腐蚀能力。
2. 智能化与数字化:
- 集成物联网(IoT)模块,支持远程监控、故障预警(如密封件老化预警、电极结垢预警);
- 采用AI算法优化信号处理,自动补偿介质气泡、悬浮物对测量的影响,提高测量精度和稳定性;
- 支持工业互联网平台接入(如西门子MindSphere、艾默生Plantweb),实现流量数据的实时分析和工艺优化。
3. 小型化与集成化:
- 开发微型电磁流量计(DN1~DN15),适配实验室或小型化工装置的微量硝酸计量;
- 集成温度、压力、浓度检测功能,实现多参数一体化测量(如科里奥利流量计同时测量质量流量、密度、浓度)。
4. 安全性能强化:
- 开发防爆型外夹式超声波流量计(Ex ia IICT6),适配高危爆炸环境;
- 增加泄漏检测传感器,当硝酸泄漏时立即触发报警并切断相关阀门,降低安全风险。
结语
硝酸流量计作为硝酸生产、储运及应用环节的关键测量设备,其性能直接影响工艺控制精度、产品质量和生产安全。选择合适的硝酸流量计需综合考虑介质特性(浓度、温度、压力、状态)、测量需求(精度、量程)、安装条件及成本预算,核心是确保仪表的耐腐蚀性、密封性和测量稳定性。
随着工业自动化和智能化水平的提升,硝酸流量计正朝着耐腐蚀性更强、测量精度更高、智能化程度更高、安全性能更优的方向发展。未来,具备远程监控、AI自适应补偿、多参数一体化测量功能的硝酸流量计将成为市场主流,为硝酸行业的高效、安全、绿色生产提供更有力的技术支撑。
在实际应用中,建议用户与仪表供应商充分沟通工况参数,进行定制化选型,并严格按照安装规范和维护要求操作,以确保仪表长期稳定运行,发挥最佳测量性能。