
硫酸流量计
酸流量计
韩桦仪表(江苏)有限公司
18360896789










硫酸流量计详细技术介绍
一、概述
硫酸作为工业生产中最重要的强酸之一,广泛应用于化工、冶金、制药、化肥、电镀等领域,其具有强腐蚀性、高粘度(浓酸)、易结晶(低温或高浓度工况)、导电特性(稀酸导电、浓酸近绝缘)等特殊物理化学性质,对流量测量设备的耐腐蚀性、结构设计、测量精度提出了严苛要求。硫酸流量计是专门针对硫酸介质特性研发的流量测量仪表,能够在复杂工况下实现对硫酸(稀硫酸、浓硫酸、发烟硫酸等)流量的连续、准确测量,为工业生产过程的工艺控制、物料计量、成本核算提供关键数据支撑。
硫酸流量计的核心设计原则围绕“适配硫酸介质特性”展开:针对强腐蚀性,需采用耐酸材料(如PTFE、PFA、哈氏合金、钽等);针对粘度变化,需选择受粘度影响小的测量原理;针对导电差异,需匹配对应的信号检测方式;针对结晶风险,需优化仪表结构以避免介质滞留。目前主流的硫酸流量计包括电磁流量计、质量流量计、涡街流量计、容积式流量计等,不同类型产品在测量原理、适用场景、性能指标上各有侧重,需根据硫酸浓度、温度、压力、流量范围等工况参数合理选型。
二、核心测量原理与分类详解
(一)电磁流量计(主流选型)
1. 测量原理
基于电磁感应定律(法拉第电磁感应定律):当导电介质(如稀硫酸,电导率≥5μS/cm)在磁场中做切割磁感线运动时,会在介质中产生感应电动势,感应电动势的大小与介质流速、磁场强度、电极间距(测量管内径)成正比,通过检测该电动势即可计算出介质流量。公式表达为:
\[ E = k \cdot B \cdot D \cdot v \]
其中:
- \( E \):感应电动势(V);
- \( k \):仪表常数;
- \( B \):磁场强度(T);
- \( D \):测量管内径(m);
- \( v \):介质平均流速(m/s)。
对于浓硫酸(电导率<1μS/cm),传统电磁流量计无法直接测量,需采用特殊设计的“低电导率电磁流量计”,通过优化电极材质、增大磁场强度、改进信号放大电路,实现对近绝缘介质的流量检测。
2. 结构组成
- 测量管:采用衬里结构,金属管体(碳钢或不锈钢)内部衬敷耐酸材料(PTFE、PFA、FEP等氟塑料),避免管体与硫酸直接接触;小口径仪表可采用全氟塑料一体成型测量管,耐腐蚀性更强。
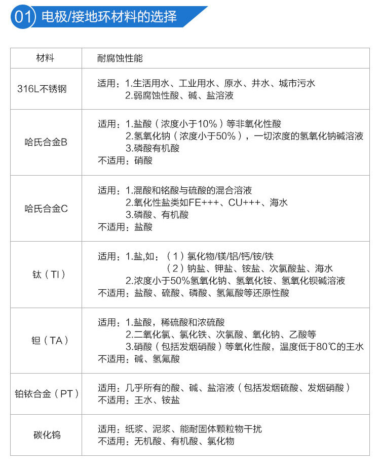
- 电极:插入式或内藏式电极,材质选择需匹配硫酸浓度:稀硫酸常用哈氏合金C、钛电极;浓硫酸常用铂电极、钽电极(钽对浓硫酸具有极佳的耐腐蚀性,是浓酸工况的优选材质)。
- 励磁系统:分为交流励磁、直流励磁、双频励磁三种方式,双频励磁可有效抑制干扰信号,提高测量稳定性,适用于工业复杂工况。
- 转换器:接收电极检测的感应电动势信号,经放大、滤波、运算后,输出4-20mA模拟信号、脉冲信号或RS485数字信号,部分产品支持HART、Profibus、Modbus等通讯协议。
3. 适用工况与性能特点
- 适用范围:
- 介质:稀硫酸(浓度10%-70%)、浓硫酸(浓度93%-98%)、发烟硫酸(SO₃含量≤30%);
- 温度:衬里材质决定温度上限,PTFE衬里≤120℃,PFA衬里≤180℃;
- 压力:常规≤1.6MPa,高压型可达4.0MPa;
- 流量范围:流速0.3-10m/s,管径范围DN10-DN2000。
- 性能优势:
- 无机械运动部件,磨损小、维护量低,使用寿命长;
- 测量管内无节流部件,压力损失小,节能效果显著;
- 测量精度高(±0.5%FS,高精度型±0.2%FS),线性度好;
- 可测量双向流量,反向测量精度与正向一致;
- 衬里与电极材质选择丰富,适配不同浓度硫酸的腐蚀性要求。
- 局限性:
- 稀硫酸需保证一定电导率(≥5μS/cm),否则测量误差增大;
- 浓硫酸工况下,需选用专用低电导率型号,成本较高;
- 易受外部强磁场干扰,安装时需远离变频器、电机等设备。
(二)质量流量计(高精度计量首选)
1. 测量原理
分为科里奥利质量流量计(主流)和热式质量流量计(小众),其中科里奥利质量流量计适用于硫酸流量测量,原理如下:
当硫酸介质流经U型或Ω型振动管时,管体在驱动线圈作用下以固有频率振动,介质的惯性力会使振动管产生扭转振动,扭转振动的相位差与介质质量流量成正比,通过检测相位差即可直接计算出质量流量。公式表达为:
\[ q_m = k \cdot \Delta \phi \]
其中:
- \( q_m \):质量流量(kg/h);
- \( k \):仪表常数;
- \( \Delta \phi \):振动管扭转相位差(rad)。
2. 结构组成
- 传感器:核心为振动管(材质通常为哈氏合金C、钛合金或钽合金,耐硫酸腐蚀)、驱动线圈、检测线圈、温度补偿传感器;振动管内壁可衬敷PTFE涂层,进一步提升耐腐蚀性。
- 变送器:接收检测线圈的相位差信号,结合温度补偿信号,经运算后输出质量流量、体积流量、密度、温度等多参数信号,支持模拟输出、数字通讯与报警功能。
3. 适用工况与性能特点
- 适用范围:
- 介质:各类浓度硫酸(稀酸、浓酸、发烟硫酸),尤其适用于高粘度、高浓度硫酸;
- 温度:-20℃-200℃(取决于振动管材质与衬里);
- 压力:常规≤2.5MPa,高压型可达10MPa;
- 流量范围:0.01kg/h-100t/h(根据型号选型)。
- 性能优势:
- 直接测量质量流量,不受介质温度、压力、粘度、密度变化影响,测量精度极高(±0.1%FS-±0.3%FS);
- 可同时测量流量、密度、温度三参数,便于对硫酸浓度进行间接计算(通过密度与浓度的对应关系);
- 无节流部件,压力损失小,适用于高粘度、易结晶硫酸(如98%浓硫酸低温工况);
- 安装要求低,可水平、垂直安装,无需前后直管段。
- 局限性:
- 成本较高(约为电磁流量计的2-5倍);
- 振动管对管道振动敏感,安装时需避免靠近泵、阀等振动源;
- 小流量测量时(<0.1kg/h),精度会有所下降;
- 介质中若含有大量固体颗粒,可能会磨损振动管,影响使用寿命。
(三)涡街流量计(经济型选型)
1. 测量原理
基于卡门涡街原理:当硫酸介质流经管道内的漩涡发生体(如三角柱、圆柱)时,会在发生体两侧交替产生有规律的漩涡(卡门涡街),漩涡的脱落频率与介质流速成正比,通过检测漩涡频率即可计算出流量。公式表达为:
\[ f = S_r \cdot \frac{v}{d} \]
其中:
- \( f \):漩涡脱落频率(Hz);
- \( S_r \):斯特劳哈尔数(常数,与发生体形状相关);
- \( v \):介质平均流速(m/s);
- \( d \):发生体特征尺寸(m)。
2. 结构组成
- 表体:管道式结构,材质选用耐酸不锈钢(316L)或碳钢衬PTFE;
- 漩涡发生体:材质为哈氏合金C、钛合金或钽合金,表面需进行抛光处理,避免硫酸结晶附着;
- 检测器:分为压电式和电容式,压电式通过检测漩涡产生的压力波动输出信号,电容式通过检测漩涡引起的电容变化输出信号,其中电容式抗腐蚀能力更强,适用于浓硫酸工况;
- 转换器:将检测器信号放大、滤波后,转换为流量信号输出,支持模拟量、脉冲量与数字通讯。
3. 适用工况与性能特点
- 适用范围:
- 介质:稀硫酸(浓度≤50%)、浓硫酸(浓度93%-98%,需选用耐酸材质);
- 温度:-40℃-150℃;
- 压力:≤4.0MPa;
- 流量范围:流速0.5-6m/s,管径范围DN20-DN300。
- 性能优势:
- 结构简单、成本较低(约为电磁流量计的60%-80%);
- 无机械磨损部件,维护量小;
- 测量范围宽,量程比可达1:10-1:20;
- 可测量气体、液体、蒸汽,通用性强(若需兼顾其他介质测量,可优先选型)。
- 局限性:
- 测量精度较低(±1.0%FS-±1.5%FS),不适用于高精度计量场景;
- 受介质粘度影响较大,当浓硫酸粘度>50mPa·s时,漩涡脱落频率不稳定,测量误差增大;
- 易受管道振动、介质湍流影响,安装时需保证前后直管段(前10D-15D,后5D);
- 发生体表面若附着硫酸结晶,会影响漩涡生成,需定期清理。
(四)容积式流量计(小流量、高粘度工况)
1. 测量原理
通过测量硫酸介质在单位时间内流经仪表内部固定容积的次数来计算流量,常见类型包括椭圆齿轮流量计、齿轮流量计、刮板流量计。以椭圆齿轮流量计为例:两个相互啮合的椭圆齿轮在硫酸介质的推动下旋转,每旋转一周,齿轮间形成的固定容积腔室会排出一定体积的介质,通过计数齿轮旋转次数即可得到总流量,瞬时流量与旋转频率成正比。
2. 结构组成
- 测量腔:由壳体、椭圆齿轮(或齿轮、刮板)、轴等部件组成,材质需耐硫酸腐蚀:壳体选用哈氏合金C、钛合金或碳钢衬PTFE;齿轮材质选用哈氏合金、陶瓷或PTFE增强材料;
- 传动机构:将齿轮旋转运动传递至计数器或传感器;
- 计数器/传感器:机械计数器直接显示累积流量,电子传感器将旋转信号转换为脉冲信号,经转换器处理后输出流量数据。
3. 适用工况与性能特点
- 适用范围:
- 介质:高浓度浓硫酸(98%以上)、发烟硫酸,尤其适用于高粘度(>100mPa·s)、小流量(<1m³/h)硫酸;
- 温度:≤120℃(取决于材质耐温性);
- 压力:≤2.5MPa;
- 流量范围:0.001m³/h-10m³/h(小口径型号)。
- 性能优势:
- 测量精度高(±0.2%FS-±0.5%FS),适用于贸易结算、物料计量等高精度场景;
- 受介质粘度影响小,对高粘度硫酸测量稳定性好;
- 无需前后直管段,安装灵活;
- 可测量双向流量(部分型号)。
- 局限性:
- 有机械运动部件,易受硫酸中固体颗粒磨损,需保证介质清洁;
- 压力损失较大,不适用于大流量工况;
- 维护周期较短(需定期检查齿轮磨损、更换润滑油,润滑油需选用耐酸型);
- 成本高于涡街流量计,低于质量流量计。
三、关键技术参数与选型依据
(一)核心技术参数
| 参数类别 | 典型指标范围 |
|----------------|------------------------------------------------------------------------------|
| 测量精度 | 电磁流量计:±0.2%FS-±0.5%FS;质量流量计:±0.1%FS-±0.3%FS;涡街流量计:±1.0%FS-±1.5%FS;容积式流量计:±0.2%FS-±0.5%FS |
| 量程比 | 电磁流量计:1:100;质量流量计:1:200;涡街流量计:1:10-1:20;容积式流量计:1:50 |
| 介质温度 | 常规:-20℃-150℃;高温型:150℃-200℃(需匹配材质与衬里) |
| 工作压力 | 常规:≤1.6MPa;中高压型:1.6MPa-10MPa |
| 管径范围 | 电磁流量计:DN10-DN2000;质量流量计:DN6-DN150;涡街流量计:DN20-DN300;容积式流量计:DN6-DN50 |
| 耐腐蚀性 | 取决于材质:PTFE/PFA衬里+钽电极适用于各类硫酸;哈氏合金适用于稀硫酸;铂电极适用于浓酸 |
| 输出信号 | 4-20mA模拟量、脉冲量、RS485(Modbus/HART/Profibus) |
| 供电电源 | AC 220V、DC 24V;部分型号支持电池供电(适用于无电源场景) |
| 防护等级 | 传感器:IP65-IP68;转换器:IP54-IP65(根据安装环境选型) |
(二)选型核心依据
1. 介质参数
- 硫酸浓度:核心选型依据,直接决定仪表材质与测量原理:
- 稀硫酸(浓度<70%):导电性能好,优先选电磁流量计(成本低、维护方便);高精度场景可选质量流量计;
- 浓硫酸(浓度93%-98%):低导电、高粘度,可选低电导率电磁流量计、质量流量计、容积式流量计;
- 发烟硫酸(SO₃含量>20%):强腐蚀性、高粘度,优先选质量流量计(钽合金材质)或容积式流量计(陶瓷齿轮)。
- 介质温度:温度超过120℃时,需选用PFA衬里(电磁流量计)、高温型振动管(质量流量计),避免PTFE衬里软化、材质腐蚀加速。
- 介质粘度:粘度>50mPa·s(如98%浓硫酸低温工况),不选涡街流量计;粘度>100mPa·s,优先选容积式流量计或质量流量计。
- 杂质含量:介质中含有固体颗粒(如工业废硫酸),避免选容积式流量计(机械部件易磨损),优先选电磁流量计(无节流部件)或涡街流量计(发生体不易堵塞)。
2. 工况参数
- 流量范围:根据瞬时流量选择合适量程比,确保正常流量处于量程的30%-80%:
- 大流量(>100m³/h):选电磁流量计(大管径型号);
- 中流量(1-100m³/h):选电磁流量计、涡街流量计;
- 小流量(<1m³/h):选容积式流量计、微小口径质量流量计。
- 工作压力:高压工况(>2.5MPa),选电磁流量计(高压型)或质量流量计(高压型号),避免容积式流量计(密封易泄漏)。
- 安装环境:
- 有强磁场干扰(如靠近变频器):选质量流量计或双频励磁电磁流量计;
- 空间狭小、无法提供直管段:选容积式流量计或质量流量计;
- 户外或潮湿环境:传感器防护等级≥IP67。
3. 功能需求
- 测量类型:需测量质量流量(如物料计量),优先选质量流量计;仅需体积流量,可选电磁、涡街、容积式流量计;
- 精度要求:贸易结算、高精度计量(误差≤0.5%),选质量流量计或容积式流量计;工艺控制(误差≤1.0%),选电磁流量计或涡街流量计;
- 输出与通讯:需远程监控、数据联网,选支持RS485、HART协议的智能型仪表;
- 维护需求:无人值守、维护不便场景,选电磁流量计(无机械部件)或质量流量计(维护周期长)。
四、安装、维护与校准
(一)安装要求
1. 电磁流量计
- 直管段:前直管段≥5D,后直管段≥3D(D为管径);若安装空间受限,可通过加装整流器缩短至前3D、后2D;
- 安装方式:水平安装时,电极需处于水平位置(避免沉淀附着);垂直安装时,介质自下而上流动(确保满管);
- 接地要求:测量管两端需接地,接地电阻≤10Ω;若管道为非金属材质,需加装接地环;
- 远离干扰源:与变频器、电机等设备保持≥1m距离,避免磁场干扰。
2. 质量流量计
- 安装位置:避免安装在管道振动剧烈处,若无法避免,需加装减振器;水平安装时,振动管应处于垂直平面内;
- 直管段:无严格要求,但需保证前后管道无强烈湍流,建议前≥3D、后≥2D;
- 排气与排液:测量易气化的稀硫酸时,需在仪表上游安装排气阀;测量易结晶硫酸时,需在仪表下游安装排液阀,便于清洗。
3. 涡街流量计
- 直管段:前直管段≥10D,后直管段≥5D;若上游有弯头、阀门,需延长至前15D;
- 安装方式:水平安装时,发生体需垂直于介质流向;避免在低洼处安装(防止硫酸结晶滞留);
- 流体状态:确保介质满管、湍流稳定,不允许有气泡或分层现象。
4. 容积式流量计
- 安装位置:水平安装,齿轮轴需水平(避免润滑油流失);
- 进出口管道:进出口需加装过滤器(过滤精度≤0.1mm),防止杂质磨损齿轮;
- 阀门安装:出口阀应安装在仪表下游≥5D处,避免阀门节流导致介质回流,影响测量精度。
(二)日常维护
1. 定期检查
- 外观检查:每周检查仪表壳体、法兰连接处有无腐蚀、泄漏;电极(电磁流量计)、发生体(涡街流量计)有无结晶附着;
- 参数检查:每月检查仪表输出信号、显示数据是否稳定,与现场工况是否匹配;
- 清洁维护:
- 电磁流量计:每3-6个月清洗电极与衬里(硫酸结晶时缩短周期),用软布擦拭,避免划伤衬里;
- 涡街流量计:每6-12个月清理发生体表面结晶、杂质;
- 容积式流量计:每6个月检查过滤器堵塞情况,定期更换润滑油(耐酸型),每年检查齿轮磨损情况。
2. 常见故障处理
| 故障现象 | 可能原因 | 处理方法 |
|-------------------------|-------------------------------------------|-------------------------------------------|
| 电磁流量计无输出信号 | 介质电导率不足、电极结垢、励磁系统故障 | 检查硫酸浓度(稀酸需≥5μS/cm)、清洗电极、检修励磁线圈 |
| 质量流量计测量波动大 | 管道振动、介质含气泡、密度变化剧烈 | 加装减振器、安装排气阀、检查介质稳定性 |
| 涡街流量计读数偏高 | 管道振动干扰、漩涡发生体附着杂质 | 远离振动源、清理发生体、加装防振垫 |
| 容积式流量计转速下降 | 齿轮磨损、过滤器堵塞、介质粘度增大 | 更换齿轮、清洗过滤器、检查介质温度(升温降低粘度) |
| 仪表显示腐蚀报警 | 材质选型不当、衬里破损、电极腐蚀 | 更换耐腐材质、修补/更换衬里、更换电极 |
(三)校准方法
1. 校准周期
- 贸易结算用仪表:每年校准1次;
- 工艺控制用仪表:每1-2年校准1次;
- 恶劣工况(高温、高压、高腐蚀):每6-12个月校准1次。
2. 校准方式
- 离线校准:将仪表拆卸后送至专业校准机构,采用标准流量装置(如标准容积罐、标准流量计)进行比对校准,适用于容积式流量计、质量流量计;
- 在线校准:
- 电磁流量计:采用“流速法”,通过标准皮托巴管或超声流量计进行比对,无需拆卸仪表;
- 质量流量计:采用“称重法”,将介质导入标准称重装置,对比仪表测量值与实际质量值;
- 自校准:智能型仪表内置自校准功能,可定期进行零点校准、系数校准,适用于日常维护中的快速校验。
五、应用场景与典型案例
(一)主要应用场景
1. 化工行业
- 硫酸生产工艺:硫磺制酸、硫铁矿制酸过程中,吸收塔出口硫酸流量测量、酸循环系统流量控制;
- 化工合成:化肥(磷酸铵)、染料、炸药生产中,硫酸作为原料的计量与投料控制;
- 废酸处理:工业废硫酸回收、浓缩过程中的流量监测,确保处理工艺稳定。
2. 冶金行业
- 钢铁酸洗:冷轧钢板酸洗工艺中,稀硫酸(10%-20%)循环流量测量,控制酸洗速度与质量;
- 有色金属冶炼:铜、锌、铅冶炼过程中,硫酸浸出液流量监测,优化浸出工艺参数。
3. 制药与电镀行业
- 制药行业:药物合成中硫酸作为催化剂或原料的精准计量,确保产品纯度;
- 电镀行业:电镀液(含稀硫酸)循环流量测量,控制电镀层厚度与均匀性。
4. 环保行业
- 烟气脱硫:石灰石-石膏法脱硫工艺中,稀硫酸(吸收剂)流量控制,提高脱硫效率;
- 废水处理:工业废水(含硫酸)处理过程中,酸碱中和反应的硫酸投加流量计量。
(二)典型应用案例
案例1:某大型化肥厂浓硫酸计量
- 工况参数:介质98%浓硫酸,温度50℃,粘度80mPa·s,流量5-20m³/h,压力1.2MPa,用于原料投料计量(精度要求±0.3%);
- 选型:科里奥利质量流量计(振动管材质哈氏合金C,衬PTFE涂层);
- 应用效果:测量精度±0.2%FS,不受介质粘度、温度变化影响,数据稳定,满足贸易结算要求,维护周期≥1年。
案例2:某钢铁厂酸洗线稀硫酸流量控制
- 工况参数:介质15%稀硫酸,温度60℃,流量100-500m³/h,压力0.8MPa,管道DN300,用于酸循环系统控制(精度要求±0.5%);
- 选型:电磁流量计(PTFE衬里,哈氏合金C电极,双频励磁);
- 应用效果:压力损失小(<0.05MPa),节能显著,抗酸腐蚀能力强,运行3年无故障,维护仅需定期清洗电极。
案例3:某精细化工企业小流量发烟硫酸计量
- 工况参数:介质20%发烟硫酸,温度40℃,流量0.5-2m³/h,压力1.0MPa,管径DN25,用于实验室合成工艺(精度要求±0.2%);
- 选型:椭圆齿轮容积式流量计(壳体钛合金,齿轮陶瓷材质);
- 应用效果:测量精度±0.2%FS,适用于小流量、高粘度工况,安装空间小,无需直管段,满足精细化工精准投料需求。
六、发展趋势与技术创新
(一)材质与耐腐蚀技术升级
- 新型耐酸材料研发:如增强型PFA衬里(耐温可达200℃)、钽合金与陶瓷复合电极(提高耐腐蚀性与耐磨性)、石墨烯涂层(降低硫酸结晶附着);
- 一体化耐腐结构:全氟塑料一体成型测量管(电磁流量计)、无衬里钽合金传感器(质量流量计),减少泄漏风险。
(二)智能化与数字化
- 智能诊断功能:通过AI算法监测电极污染、衬里磨损、管道振动等情况,实现故障预警与自补偿;
- 物联网与数据联网:支持5G、LoRa等无线通讯协议,实现远程监控、数据存储与分析,融入工业互联网平台;
- 多参数融合测量:一台仪表同时测量流量、浓度、温度、密度(如基于电磁-超声融合原理的硫酸流量计),提供更全面的介质数据。
(三)测量原理优化
- 低电导率测量技术:改进电磁流量计励磁电路与信号处理算法,实现对浓度99%以上浓硫酸(电导率<0.1μS/cm)的精准测量;
- 抗干扰技术:采用自适应滤波、多频励磁、振动补偿算法,降低管道振动、介质湍流对测量精度的影响;
- 微型化与模块化:开发微小口径(DN1-DN5)、集成化模块的流量计,适用于实验室、微通道反应等小众场景。
(四)绿色节能与长寿命设计
- 低功耗设计:采用节能型励磁系统、低功耗芯片,电池供电仪表续航时间延长至5年以上;
- 无接触测量技术:开发非侵入式硫酸流量计(如超声多普勒原理),避免仪表与介质直接接触,彻底解决腐蚀问题;
- 长周期维护设计:优化机械结构(如容积式流量计的自润滑齿轮)、选用耐磨耐腐材质,延长维护周期至3-5年。
七、结语
硫酸流量计的选型与应用需紧密结合硫酸介质特性(浓度、粘度、腐蚀性)、工况参数(流量、温度、压力)与功能需求(精度、输出、维护),核心是实现“耐腐、精准、稳定”的测量目标。电磁流量计凭借高性价比、低维护优势,成为工业硫酸流量测量的主流选择;质量流量计以极高精度适用于贸易结算、高精度计量场景;容积式流量计在小流量、高粘度硫酸测量中表现突出;涡街流量计则作为经济型选型用于常规工艺控制。
随着工业自动化、数字化水平的提升,硫酸流量计正朝着智能化、耐腐化、多功能化方向发展,新型材质、测量原理与通讯技术的应用,将进一步拓宽其适用场景,降低使用成本,为工业生产的高效、安全、环保运行提供更可靠的流量测量解决方案。在实际应用中,需重视仪表的正确安装、定期维护与校准,确保其长期稳定运行,充分发挥测量价值。