固定电话:

0517-86851035

手机热线:

18360896789

当前位置:首页 >> 酸流量计
电镀废水流量计
电镀废水流量计
  • 产品名称

    电镀废水流量计

  • 产品分类

    酸流量计

  • 公司名称

    韩桦仪表(江苏)有限公司

  • 免费热线

    18360896789

  • QQ报价

    点击咨询


 电镀废水流量计详细介绍

 一、概述

电镀废水流量计是专门针对电镀行业废水排放监测与过程控制设计的流量测量仪表,主要用于计量电镀生产中含重金属离子(如铬、镍、铜、锌等)、酸碱盐、有机物及悬浮物的腐蚀性、高粘度、含杂质废水的流量参数。电镀废水具有成分复杂、腐蚀性强、悬浮物含量波动大、水质不稳定等特点,常规流量计易出现腐蚀、堵塞、测量精度漂移等问题,而专用电镀废水流量计通过材质优化、结构设计改良及信号处理技术升级,可实现对复杂工况下废水流量的精准、稳定测量,是电镀企业实现环保达标排放、工艺过程优化、资源回收利用的关键设备,广泛应用于电镀车间废水排放口监测、分质分流计量、水处理工艺过程控制等场景。

 二、核心工作原理

电镀废水流量计的工作原理需适配废水的腐蚀性、含杂质等特性,主流技术路线包括电磁感应、超声波、涡街、容积式等,其中电磁流量计和超声波流量计应用最广泛,具体原理如下:

 (一)电磁式电镀废水流量计(主流类型)

基于**法拉第电磁感应定律**:导体在磁场中做切割磁感线运动时,会在导体两端产生感应电动势。

1. 结构组成:由传感器(测量管、励磁线圈、电极)和转换器两部分构成。测量管采用绝缘材料(如PTFE、PFA、PVDF等耐腐蚀衬里),内壁无任何节流部件,避免杂质堵塞;励磁线圈产生稳定的交变磁场,垂直作用于测量管内的废水;电极嵌入测量管内壁,与废水直接接触但不影响流体流动。

2. 测量过程:当电镀废水以一定速度流经测量管时,废水作为导电介质(电镀废水含电解质,导电率通常≥5μS/cm,满足测量要求)切割磁感线,在电极两端产生感应电动势。感应电动势E的计算公式为:E=k·B·D·v,其中k为仪表常数,B为磁感应强度,D为测量管内径,v为废水平均流速。转换器将电极采集的微弱电动势信号进行放大、滤波、数字化处理,结合预设的测量管参数(内径、衬里材质等),计算出废水的体积流量,并转换为标准信号(4-20mA、RS485等)输出。

3. 适配特性:无节流部件,抗堵塞能力强;衬里材质耐腐蚀性优异,可适配酸碱盐废水;不受流体密度、粘度、温度影响,测量精度高;仅需流体导电率满足要求(≥5μS/cm),适合大多数电镀废水工况。

 (二)超声波式电镀废水流量计

分为**多普勒超声波流量计**和**时差式超声波流量计**,分别适配不同水质条件:

1. 多普勒超声波流量计(含悬浮物废水首选):

   - 原理:利用超声波在含悬浮物或气泡的流体中传播时的多普勒效应。传感器发射的超声波信号照射到废水中的悬浮物(如电镀污泥、金属颗粒)时,信号会被反射并产生频率偏移,频率偏移量与悬浮物的运动速度(即废水流速)成正比。通过测量频率偏移量,结合测量管内径,可计算出废水流量。

   - 适配特性:非接触测量(外夹式安装),无需破坏管道,无腐蚀、堵塞风险;适合悬浮物含量高(≥100mg/L)、水质浑浊的电镀废水;安装维护便捷,不影响生产流程。

2. 时差式超声波流量计(清洁废水适用):

   - 原理:在管道两侧安装一对超声波换能器,分别发射和接收超声波信号。超声波顺水流传播时速度加快,逆水流传播时速度减慢,两者的传播时间差与废水流速成正比。通过测量时间差,计算出流速和流量。

   - 适配特性:非接触测量,无磨损;适合水质较清洁、悬浮物含量低(≤50mg/L)的电镀漂洗废水;测量范围宽,压力损失为零。

 (三)其他类型流量计(小众应用)

1. 涡街流量计:基于流体流经漩涡发生体时产生的卡门涡街现象,通过检测涡街频率计算流速。适用于腐蚀性较低、悬浮物含量极低的电镀废水,优点是结构简单、压力损失小,缺点是抗堵塞能力差,易受杂质影响。

2. 容积式流量计(如椭圆齿轮流量计):通过测量流体推动齿轮旋转的次数计算体积流量,测量精度高,但结构复杂,易被悬浮物堵塞,仅适用于高粘度、清洁的电镀工艺废水(如电镀液循环计量)。

 三、关键技术参数

 (一)基本测量参数

1. 测量范围:

   - 电磁式:流速范围通常为0.1-10m/s,对应流量范围根据测量管内径不同而变化(如DN50管道,流量范围约0.7-70m³/h);

   - 多普勒超声波式:流速范围0.03-10m/s,流量范围适配管道口径DN15-DN3000;

   - 时差式超声波式:流速范围0.01-15m/s,流量范围适配管道口径DN20-DN4000。

2. 精度等级:

   - 电磁式:±0.5%FS(满量程),高精度型可达±0.2%FS;

   - 多普勒超声波式:±1.0%FS-±2.0%FS;

   - 时差式超声波式:±0.5%FS(清洁流体),±1.0%FS(一般流体)。

3. 重复性:≤0.1%(电磁式)、≤0.3%(超声波式)。

4. 介质温度:

   - 电磁式:衬里材质决定,PTFE衬里≤120℃,PFA衬里≤180℃,橡胶衬里≤80℃;

   - 超声波式:外夹式安装,介质温度≤160℃(常规型号),高温型可达300℃。

 (二)介质适配参数

1. 导电率(电磁式专用):≥5μS/cm(常规型),低导电率型≥1μS/cm;

2. 腐蚀性适配:衬里/接触材质需耐酸碱盐腐蚀,如PTFE、PFA、PVDF、哈氏合金、钛合金等;

3. 悬浮物含量:

   - 电磁式:≤50g/L(大颗粒悬浮物需≤10mm);

   - 多普勒超声波式:≥100mg/L(最佳测量范围1-50g/L);

   - 时差式超声波式:≤50mg/L。

4. 粘度范围:电磁式不受粘度影响(≤1000mPa·s);超声波式≤500mPa·s。

 (三)结构与安装参数

1. 管道口径:

   - 电磁式:DN10-DN2000(一体型/分体型);

   - 超声波式:DN15-DN3000(外夹式/插入式)。

2. 安装方式:

   - 电磁式:法兰连接、螺纹连接、夹装式连接;需满足前后直管段要求(前10D-15D,后5D-10D,D为管道内径);

   - 超声波式:外夹式(无需破管)、插入式(需在管道上开孔);直管段要求(前5D-10D,后3D-5D)。

3. 压力等级:常规0.6-4.0MPa,高压型可达10MPa。

 (四)输出与供电参数

1. 输出信号:4-20mA模拟信号、RS485(Modbus-RTU协议)、HART协议、脉冲信号(频率/开关量);

2. 供电电源:AC220V(±10%)、DC24V(±10%);

3. 显示功能:LCD/LED显示屏,可显示瞬时流量、累积流量、流速、介质温度、故障报警等参数。

 四、核心结构组成

以应用最广泛的**电磁式电镀废水流量计**为例,结构组成如下:

 (一)传感器部分

1. 测量管:

   - 材质:碳钢、不锈钢(304/316L),外部用于支撑和保护内部衬里,需具备足够的机械强度和耐腐蚀性(针对管道外环境);

   - 衬里:核心防腐部件,直接与电镀废水接触,常用材质包括:

     - PTFE(聚四氟乙烯):耐腐蚀性极强,适配绝大多数酸碱盐介质,工作温度≤120℃,性价比高,应用最广泛;

     - PFA(全氟代烷氧基树脂):耐腐蚀性与PTFE相当,耐高温性更优(≤180℃),柔韧性好,适合高温、强腐蚀废水;

     - PVDF(聚偏氟乙烯):耐腐蚀性强,机械强度高,适合含氟化物、强氧化性废水(如镀铬废水);

     - 橡胶衬里(如丁腈橡胶、氯丁橡胶):耐油性好,适合含油类污染物的电镀废水,但耐酸碱性能较弱,工作温度≤80℃。

2. 励磁线圈:

   - 材质:漆包铜线,缠绕在测量管外部的铁芯上,用于产生交变磁场(通常为50Hz/60Hz或低频方波励磁);

   - 特点:励磁电流稳定,磁场强度均匀,确保感应电动势信号的准确性;线圈外部包裹绝缘层和防腐外壳,防止受潮、腐蚀。

3. 电极:

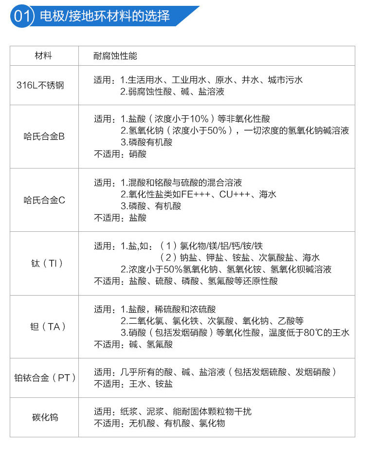
   - 材质:与废水直接接触,需具备优异的耐腐蚀性和导电性,常用材质:

     - 哈氏合金C:耐强酸(如硫酸、盐酸、硝酸)、强氧化性介质,适配镀铬、镀镍废水;

     - 钛合金:耐腐蚀性强,适配中性、酸性废水,性价比高;

     - 钽电极:耐腐蚀性极强(除氢氟酸外),适合超高温、超高压、强腐蚀废水(如含氟化物废水),价格较高;

     - 铂电极:耐腐蚀性最优,适合高纯度、强腐蚀废水,成本高。

   - 结构:嵌入式设计,与衬里表面平齐,无凸起,避免干扰流体流动和堆积杂质。

 (二)转换器部分

1. 信号处理模块:

   - 功能:将电极采集的微弱感应电动势(μV级)进行放大、滤波、降噪处理,去除工业现场的电磁干扰(如电镀设备的高频干扰);

   - 核心组件:运算放大器、滤波器、A/D转换器,确保信号转换的精度和稳定性。

2. 计算与控制模块:

   - 功能:基于法拉第定律,结合测量管内径、衬里厚度、励磁参数等,计算出瞬时流量、累积流量;

   - 核心组件:微处理器(MCU),支持参数设置、数据存储、故障诊断等功能。

3. 输出接口模块:

   - 模拟输出:4-20mA电流信号(负载电阻0-750Ω),用于连接PLC、DCS等控制系统;

   - 数字输出:RS485(Modbus-RTU)、HART协议,支持远程通信和数据上传;

   - 开关量输出:2-4路继电器输出,可用于流量上下限报警、定量控制等。

4. 显示与操作模块:

   - 显示:LCD背光显示屏,可同时显示瞬时流量(m³/h、L/min)、累积流量(m³)、流速(m/s)、介质温度、故障代码等;

   - 操作:按键式设计,支持参数设置(如管道口径、衬里材质、电极材质、量程范围)、零点校准、累积流量清零等。

 (三)辅助部件

1. 接地环:用于电磁流量计的信号接地,确保电极与转换器之间的信号稳定传输,避免电磁干扰;材质与电极匹配(如哈氏合金、钛合金),安装在测量管法兰两侧。

2. 法兰/连接件:与管道连接的部件,材质包括碳钢、不锈钢(304/316L),根据管道压力等级和介质腐蚀性选择。

3. 安装支架:用于固定传感器和转换器,确保测量管与管道同轴,减少振动对测量精度的影响。

 五、材质选择原则

电镀废水的强腐蚀性是影响流量计使用寿命的关键因素,材质选择需遵循“介质适配、性价比最优”原则,核心部件材质选择如下:

 (一)电极材质选择

| 电极材质 | 适配介质 | 不适配介质 | 性价比 |

|----------|----------|------------|--------|

| 哈氏合金C | 强酸(硫酸、盐酸、硝酸)、强氧化性介质(镀铬废水)、含氯废水 | 氢氟酸、熔融碱 | 高 |

| 钛合金 | 中性废水、弱酸弱碱废水(镀铜、镀锌废水)、海水 | 强氧化性酸(浓硝酸+盐酸混合液) | 中 |

| 钽电极 | 绝大多数强酸、强碱、强氧化性介质 | 氢氟酸、氟化物溶液 | 低(价格昂贵) |

| 铂电极 | 高纯度强腐蚀废水、高温高压废水 | 无(除特殊熔融盐外) | 极低(成本极高) |

| 不锈钢316L | 中性、弱腐蚀性废水 | 强酸、强氧化性介质 | 高(仅适用于轻度腐蚀工况) |

 (二)衬里材质选择

| 衬里材质 | 耐温范围 | 适配介质 | 特点 |

|----------|----------|----------|------|

| PTFE | ≤120℃ | 强酸、强碱、盐溶液、有机溶剂 | 耐腐蚀性极强,性价比高,应用最广泛 |

| PFA | ≤180℃ | 高温强酸、强氧化性介质 | 耐高温性优于PTFE,柔韧性好,适合高温工况 |

| PVDF | ≤140℃ | 含氟化物废水、强氧化性废水 | 机械强度高,耐氟性能优异 |

| 丁腈橡胶 | ≤80℃ | 含油废水、中性废水 | 耐油性好,耐酸碱性能较弱 |

| 氯丁橡胶 | ≤80℃ | 弱酸弱碱废水、含氯废水 | 耐候性好,耐腐蚀性优于丁腈橡胶 |

 (三)测量管与法兰材质

- 测量管:常规工况选用碳钢(外部防腐处理),腐蚀性环境选用不锈钢316L;

- 法兰:与管道材质一致,优先选用不锈钢316L(适配大多数腐蚀工况),强酸环境可选用哈氏合金法兰(成本较高)。

 六、安装与维护要点

 (一)安装要求

1. 直管段要求:

   - 电磁流量计:传感器上游直管段长度≥10D(D为管道内径),下游≥5D;若上游有阀门、弯头、三通等部件,需延长至15D-20D;

   - 超声波流量计:外夹式安装时,上游直管段≥10D,下游≥5D;插入式安装时,上游≥8D,下游≥3D;避免在管道弯头、泵出口、节流装置附近安装。

2. 安装位置:

   - 电磁流量计:优先安装在垂直管道上(流体自下而上流动),避免气泡积聚;水平管道安装时,电极需处于水平位置,防止悬浮物堆积在电极表面;

   - 超声波流量计:外夹式安装时,管道表面需清洁、无锈蚀、无涂层(或去除涂层),确保传感器与管道紧密贴合;插入式安装时,需在管道上开孔(孔径根据传感器型号确定),避免开孔位置有焊缝、结垢。

3. 接地要求:

   - 电磁流量计必须可靠接地,接地电阻≤10Ω;安装接地环(尤其是在非导电管道如塑料管道、水泥管道上),确保废水与大地形成等电位,避免信号干扰;

   - 超声波流量计无需单独接地,但传感器安装处需远离强电磁干扰源(如变频器、电焊机)。

4. 其他要求:

   - 避免在负压管道上安装(防止衬里损坏);

   - 测量管内必须充满流体(电磁式、容积式),避免空管运行;

   - 安装时确保测量管与管道同轴,法兰连接无应力(避免管道变形影响测量精度)。

 (二)日常维护

1. 定期清洁:

   - 电磁流量计:每1-3个月检查电极表面是否有结垢、悬浮物堆积,若有需拆卸传感器,用稀盐酸(针对碳酸钙结垢)或专用清洗剂清洗电极和衬里(避免用硬刷划伤衬里);

   - 超声波流量计:外夹式传感器需定期清洁探头表面的灰尘、油污,确保与管道贴合良好;插入式传感器需定期检查探头是否有结垢、腐蚀,及时清理。

2. 校准与校验:

   - 新安装仪表投入使用前,需进行零点校准(确保空管时输出为零);

   - 每6-12个月进行一次现场校准(采用标准体积法、超声波校准仪校准),或送计量机构检定,确保测量精度符合要求;

   - 若发现流量显示异常(如波动过大、与实际流量偏差大),需及时校准。

3. 故障排查:

   - 无流量显示但实际有流体流动:检查电源是否正常、传感器是否充满流体、电极是否短路/断路、接地是否良好;

   - 流量波动过大:检查直管段是否满足要求、管道是否有振动、流体是否有气泡、悬浮物含量是否超标;

   - 测量精度漂移:检查电极是否结垢、衬里是否磨损、励磁线圈是否受潮、参数设置是否被篡改;

   - 腐蚀问题:定期检查电极、衬里、法兰的腐蚀情况,若出现点蚀、开裂,及时更换对应部件。

4. 其他维护:

   - 保持转换器通风良好,避免高温、潮湿环境(防止电子元件损坏);

   - 定期检查电缆连接是否牢固(尤其是传感器与转换器之间的信号电缆),避免电缆破损、老化;

   - 记录仪表运行参数(如瞬时流量、累积流量、故障代码),便于故障分析和维护。

 七、常见故障及解决方案

| 故障现象 | 可能原因 | 解决方案 |

|----------|----------|----------|

| 无显示 | 电源故障(断电、电压异常)、转换器损坏、电缆断路 | 检查电源线路,恢复正常供电;更换损坏的转换器;修复/更换断路电缆 |

| 显示为零但实际有流量 | 传感器空管运行、电极结垢严重、零点漂移、励磁线圈故障 | 确保管道充满流体;清洁电极;重新进行零点校准;检查励磁线圈是否受潮/烧毁,必要时更换 |

| 流量显示偏高/偏低 | 参数设置错误(管道口径、衬里厚度、量程范围)、直管段不满足要求、电极污染、流体中有气泡 | 核对参数并修正;调整安装位置,延长直管段;清洁电极;排除管道中的气泡(安装排气阀) |

| 流量波动过大 | 管道振动、流体流速过低(低于仪表最小流速)、悬浮物含量过高、电磁干扰 | 安装减震支架;更换更小径的传感器(提高流速);预处理废水降低悬浮物含量;加强接地,远离干扰源 |

| 电极腐蚀/衬里损坏 | 材质选择不当、介质腐蚀性超出适配范围、负压运行 | 更换适配的电极/衬里材质;优化废水处理工艺(如中和、预处理);避免负压运行,安装背压阀 |

| 超声波流量计测量不准确 | 传感器安装位置不当、管道表面有涂层/结垢、探头与管道贴合不紧密 | 调整安装位置,满足直管段要求;清洁管道表面,去除涂层/结垢;重新安装传感器,确保探头与管道紧密贴合 |

 八、选型指南

电镀废水流量计的选型需综合考虑废水特性、工艺要求、安装条件等因素,避免因选型不当导致测量误差大、仪表寿命短等问题,具体选型步骤如下:

 (一)明确废水特性

1. 腐蚀性:确定废水的pH值(强酸/强碱/中性)、主要腐蚀成分(如铬酸、硫酸、氟化物、重金属离子),据此选择电极和衬里材质;

2. 悬浮物含量:悬浮物含量≥100mg/L时,优先选择多普勒超声波流量计或电磁流量计;≤50mg/L时,可选择时差式超声波流量计或高精度电磁流量计;

3. 导电率:电磁流量计要求废水导电率≥5μS/cm,若废水导电率极低(如高纯度漂洗废水),需选择超声波流量计;

4. 温度与压力:根据废水温度选择衬里材质(如高温废水选择PFA衬里),根据管道压力选择流量计的压力等级(常规0.6-4.0MPa);

5. 粘度:高粘度废水(≥500mPa·s)优先选择电磁流量计(不受粘度影响),避免选择超声波流量计或涡街流量计。

 (二)确定工艺要求

1. 测量精度:环保排放监测、贸易结算需选择高精度仪表(电磁式±0.5%FS、时差式超声波±0.5%FS);工艺过程控制可选择中等精度仪表(多普勒超声波±1.0%FS);

2. 流量范围:根据实际最大/最小流量,选择合适的量程(仪表量程应覆盖实际流量的1.2-1.5倍);

3. 输出需求:需接入PLC/DCS系统时,选择带4-20mA模拟输出的仪表;需远程监控时,选择带RS485/HART协议的仪表;需流量报警/定量控制时,选择带继电器输出的仪表;

4. 安装方式:无法破管(如现有管道改造)优先选择外夹式超声波流量计;新建管道可选择电磁流量计(法兰连接);空间狭小、管道直径大时,选择插入式超声波流量计。

 (三)考虑安装条件

1. 管道材质:金属管道可选择电磁流量计、外夹式/插入式超声波流量计;塑料管道、水泥管道安装电磁流量计时,必须安装接地环;

2. 管道口径:小口径管道(DN10-DN50)优先选择电磁流量计;大口径管道(DN500-DN3000)优先选择超声波流量计(安装成本低、无压力损失);

3. 直管段长度:若安装位置直管段不足(如上游距离弯头<5D),优先选择超声波流量计(对直管段要求相对宽松),或选择带前置扰流装置的电磁流量计;

4. 环境条件:安装处有强电磁干扰(如电镀车间变频器附近),优先选择超声波流量计;环境潮湿、多粉尘,选择防护等级≥IP67的仪表。

 (四)选型优先级推荐

1. 常规电镀废水(含重金属、酸碱、悬浮物含量100-500mg/L):电磁流量计(PTFE衬里+哈氏合金电极)→ 多普勒超声波流量计;

2. 高悬浮物废水(≥500mg/L,如电镀污泥废水):多普勒超声波流量计(插入式)→ 电磁流量计(大口径、防堵塞型);

3. 清洁漂洗废水(悬浮物≤50mg/L、导电率低):时差式超声波流量计→ 低导电率电磁流量计;

4. 高温强腐蚀废水(≥120℃、含氟化物/强氧化性介质):PFA衬里电磁流量计(钽电极)→ 高温型超声波流量计;

5. 大口径管道(DN1000以上):外夹式超声波流量计→ 插入式电磁流量计。

 九、应用场景与案例

 (一)典型应用场景

1. 电镀废水排放口监测:用于计量企业总废水排放量,数据上传至环保部门在线监控平台(如EPA、地方环保厅),确保达标排放;需选择高精度、符合环保认证(如CCEP认证)的电磁流量计或超声波流量计。

2. 分质分流计量:电镀车间不同工艺废水(如镀铬废水、镀镍废水、漂洗废水)需分质处理,流量计用于计量各分流废水流量,优化处理工艺(如调节药剂投加量)。

3. 水处理工艺控制:在废水处理站(如中和池、沉淀池、超滤系统)中,流量计用于监测进水流量,自动调节药剂投加量、搅拌速度、出水阀门开度,实现工艺自动化控制。

4. 资源回收计量:电镀废水回用(如漂洗水回收、重金属回收)过程中,流量计用于计量回用水量,核算回收效率和经济效益。

 (二)实际应用案例

某大型电镀企业(主要生产汽车零部件电镀产品),废水类型包括镀铬废水(含Cr⁶⁺、硫酸,pH=1-2,悬浮物含量200-300mg/L,温度60-80℃)、镀镍废水(含Ni²⁺、盐酸,pH=3-4,悬浮物含量100-150mg/L)、漂洗废水(pH=6-7,悬浮物含量≤50mg/L),需求为:

1. 排放口总流量监测(DN300管道,流量范围50-500m³/h):选择外夹式多普勒超声波流量计(精度±1.0%FS,防护等级IP68,支持Modbus-RTU协议),安装在排放口上游15D直管段处,数据上传至环保在线监控平台;

2. 镀铬/镀镍废水分流计量(DN100管道,流量范围10-100m³/h):选择电磁流量计(PTFE衬里+哈氏合金C电极,精度±0.5%FS,4-20mA输出),安装在分流管道上,信号接入PLC系统,用于调节中和池药剂投加量;

3. 漂洗废水回用计量(DN80管道,流量范围5-50m³/h):选择时差式超声波流量计(精度±0.5%FS,外夹式安装),避免污染回用水质,计量回用水量并核算成本。

应用效果:仪表运行稳定,测量精度满足要求(与标准体积法校准偏差≤1%);电磁流量计耐腐蚀性优异,使用1年后电极和衬里无明显腐蚀;超声波流量计安装便捷,维护成本低,有效解决了高悬浮物废水的测量难题。

 十、发展趋势

随着电镀行业环保要求的不断提高(如《电镀污染物排放标准》GB21900-2008)和工业4.0的推进,电镀废水流量计正朝着**高精度、智能化、耐腐蚀、低维护**的方向发展:

1. 智能化升级:集成物联网(IoT)技术,支持5G/4G远程通信,实现流量数据实时上传、远程监控、故障预警;内置AI算法,可自动补偿温度、压力、悬浮物含量对测量精度的影响,自适应不同水质工况;

2. 耐腐蚀材质创新:开发新型高性能衬里材质(如陶瓷衬里、纳米涂层衬里),进一步提升耐强酸、强氧化性介质的能力;优化电极材质(如新型合金电极),降低成本的同时提高耐腐蚀性;

3. 多参数集成测量:除流量外,集成pH、ORP、重金属离子浓度等参数测量功能,实现废水多参数一体化监测,减少仪表安装数量和维护成本;

4. 微型化与大口径化:针对小型电镀车间(如实验室电镀、小型作坊),开发微型电磁流量计(DN10以下);针对大型电镀园区,开发超大口径超声波流量计(DN5000以上),满足不同场景需求;

5. 低功耗与节能:采用低功耗芯片和节能励磁技术(如脉冲励磁),延长电池供电仪表的使用寿命(适用于无外接电源的偏远排放口);

6. 标准化与环保认证:仪表需符合更多国际标准(如ISO 9104、IEC 61508)和环保认证(如CCEP、UL认证),确保数据的合法性和可靠性。

 十一、结语

电镀废水流量计是电镀行业环保治理、工艺优化的核心设备,其选型、安装、维护直接影响流量测量的准确性和系统运行的稳定性。在实际应用中,需根据废水特性(腐蚀性、悬浮物含量、导电率等)、工艺要求(精度、流量范围、输出需求)和安装条件(管道口径、直管段、环境),选择合适类型、材质和参数的流量计,并严格遵循安装规范和维护要求。

随着智能化、耐腐蚀技术的不断进步,电镀废水流量计将进一步提升测量精度、延长使用寿命、降低维护成本,为电镀企业实现绿色生产、达标排放提供更可靠的技术支持。未来,集成多参数监测、物联网通信的一体化流量计将成为主流,推动电镀行业废水处理的自动化、智能化升级。


上一条:化工污水流量计 下一条:液碱流量计

最新新闻

    【2025-11-26】磁性浮球液位计
    【2025-11-26】音叉料位开关
    【2025-11-26】射频导纳料位开关
    【2025-11-26】阻旋料位开关
    【2025-11-26】浮球液位计
    【2025-11-26】雷达水位计
    【2025-11-26】防腐雷达液位计
    【2025-11-26】高频雷达液位计
    【2025-11-26】雷达液位计
    【2025-11-26】雷达物位计


    客户服务热线
    18360896789

    联系我们