
海水流量计
液体流量计
韩桦仪表(江苏)有限公司
18360896789











关于“海水流量计”的全面介绍。海水流量测量因其介质的特殊性(腐蚀性强、含杂质、易结垢等)而具有挑战性。选择合适的流量计至关重要。
海水流量测量的主要挑战
1. 强腐蚀性:海水中的氯离子对大多数金属有极强的腐蚀性。
2. 生物污垢:海洋生物(如贝类、藻类)容易在传感器和管道内壁附着生长,影响测量精度甚至堵塞管道。
3. 杂质和气泡:海水中含有泥沙、悬浮物等杂质,以及可能混入的气泡。
4. 导电性:海水本身是导电的,这为某些类型的流量计提供了便利,但也限制了另一些类型的使用。
常用的海水流量计类型及其优缺点
针对以上挑战,以下是几种在海水测量中常用且效果较好的流量计:
1. 电磁流量计
这是海水流量测量中最常用和最可靠的选择之一。
工作原理:基于法拉第电磁感应定律。导电液体流过磁场时,会产生与流速成正比的感应电压。
优点:
无活动部件,不易堵塞,对海水中固体颗粒不敏感。
测量通道光滑,压力损失极小。
精度高,测量结果不受流体密度、温度、压力和粘度的影响。
专门的海水用型号会使用耐腐蚀材料(如钛电极、氯丁橡胶或聚四氟乙烯内衬)。
缺点:
只能测量导电液体(海水完全符合)。
需要满管测量。
对电极的清洁度有要求,生物污垢会影响信号。
成本相对较高。
应用场景:海水淡化厂、船舶压载水/冷却水系统、海洋平台注水系统、化工厂海水冷却回路。
2. 超声波流量计
特别适用于大口径管道和不便切断管道安装的场合。
工作原理:通过测量超声波脉冲在顺流和逆流方向上传播的时间差来计算流速。
优点:
非接触式测量(外夹式),完全无压力损失,不接触海水,从根本上解决了腐蚀和污垢问题。
安装维护方便,无需停产。
适用于各种管径。
缺点:
对管内壁状况和耦合剂要求高。
测量精度受流体中气泡和固体颗粒影响。
需要精确的管道参数输入。
价格较高。
应用场景:大型输水管道、港口码头、电站冷却水系统、临时性流量检测。
3. 涡街流量计
工作原理:在流体中放置一个非流线型阻流体(涡街发生体),流体在其两侧交替分离释放出两列规则的漩涡,漩涡的频率与流速成正比。
优点:
结构简单牢固,精度较高。
适用范围广,可测量液体、气体和蒸汽。
输出信号与流速成线性关系。
缺点:
对振动敏感,在泵或阀门附近测量时需注意。
低流速时测量不准(有下限)。
阻流体可能被海水中纤维状杂物缠绕,且易受生物污垢影响。
需要选用耐海水腐蚀的材料(如哈氏合金)。
应用场景:对振动不敏感且介质相对洁净的工业流程中的海水测量。
4. 靶式流量计
工作原理:流体流动时对测量管中的“靶”(一个圆形盘)产生作用力,该力与流体的动能(即流速的平方)成正比,通过测量该力来计算流量。
优点:
结构简单,安装方便。
对直管段要求低。
能应对高粘度、含颗粒的流体。
缺点:
有活动部件,存在磨损和卡滞风险。
压力损失较大。
精度通常低于电磁和超声波流量计。
靶片同样面临腐蚀和污垢问题。
应用场景:对精度要求不高的、含有杂质的海水流量测量。
选型指南总结
| 流量计类型 | 主要优点 | 主要缺点 | 适用海水场景 |
| :--- | :--- | :--- | :--- |
| 电磁流量计 | 精度高、无阻流、耐腐蚀 | 成本高、怕电极污垢、需满管 | 首选:大多数封闭管道海水应用 |
| 超声波流量计 | 无压损、非接触、安装方便 | 精度受工况影响、价格高 | 大口径管道、临时测量、不便断管场合 |
| 涡街流量计 | 结构牢固、通用性好 | 怕振动、低流速性能差、易污垢 | 振动小、流速稳定的相对洁净海水 |
| 靶式流量计 | 结构简单、耐脏污 | 精度较低、有压损、有活动部件 | 对精度要求不高的含杂海水 |
关键选型考虑因素
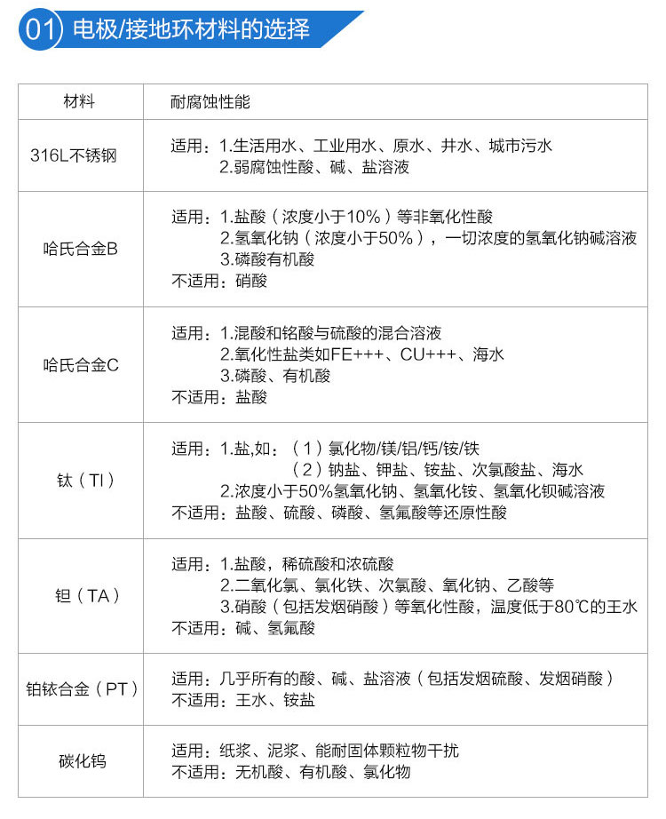
1. 材质:必须选择耐氯离子腐蚀的材料。常见的包括:
接液部件:316L不锈钢(用于要求不高的场合)、哈氏合金、钛材、聚四氟乙烯(PTFE)、氯丁橡胶、陶瓷等。
2. 防生物污垢:
选择光滑表面的传感器。
一些设计有清洁电极功能(如电容式电磁流量计)。
考虑可拆卸或带清洗口的型号,便于定期维护。
3. 精度要求:工业过程控制通常要求高精度(±0.5% ~ ±1.0%),而粗略计量要求可放宽。
4. 安装条件:管道口径、直管段长度、是否满管、是否有振动等。
5. 成本:包括初次采购成本、安装成本和长期维护成本。
结论
对于海水流量测量,电磁流量计凭借其卓越的性能和可靠性,是大多数工业应用中的首选。当安装条件受限或管道口径非常大时,外夹式超声波流量计是一个极佳的替代方案。在选择时,务必与供应商充分沟通海水的具体工况(温度、压力、洁净度等),并确保流量计的所有接液部分都采用了合适的耐腐蚀材料。