固定电话:

0517-86851035

手机热线:

18360896789

当前位置:首页 >> 液体流量计
锅炉水流量计
锅炉水流量计
  • 产品名称

    锅炉水流量计

  • 产品分类

    液体流量计

  • 公司名称

    韩桦仪表(江苏)有限公司

  • 免费热线

    18360896789

  • QQ报价

    点击咨询

这是一个在工业锅炉系统中非常关键的话题。锅炉水流量计主要用于测量锅炉给水、循环水或蒸汽的流量,是确保锅炉安全、高效、经济运行的重要仪表。

下面我将从作用、常见类型、选型要点、安装维护和常见问题几个方面为您全面介绍锅炉水流量计。

---

 一、锅炉水流量计的主要作用

1.  安全监控: 监测给水流量,确保与蒸汽输出量平衡,防止锅炉“干烧”或满水,这是锅炉安全运行的生命线。

2.  效率计算: 通过测量输入(给水/燃料)和输出(蒸汽)的流量,计算锅炉的热效率。

3.  过程控制: 为自动控制系统(如三冲量控制)提供关键数据,实现给水阀的精确调节。

4.  能源管理: 统计总用水量和产汽量,为成本核算和节能优化提供依据。

---

 二、常见的锅炉水流量计类型

锅炉水的工况(高温、高压)对流量计要求很高,因此并非所有流量计都适用。以下是几种最常用且可靠的类型:

 1. 孔板流量计

   工作原理: 基于差压原理。在管道中安装一个带孔的节流件(孔板),流体流过时会在孔板前后产生压力差,该压差与流量的平方成正比。

   优点:

       结构简单、坚固耐用、成本相对较低。

       有长期的、国际标准化的使用经验和数据支持(如GB/T 2624, ISO 5167)。

       适用于高温高压环境,是传统电站锅炉的首选。

   缺点:

       测量精度受安装条件影响大,需要足够长的前后直管段。

       存在永久压力损失,会额外消耗一些泵送功率。

       量程比(范围度)较小,小流量时测量不准。

 2. 涡街流量计

   工作原理: 在流体中放置一个非流线型阻流体(漩涡发生体),其下游会交替产生两列规则的漩涡(卡门涡街),漩涡的频率与流速成正比。

   优点:

       结构简单,无活动部件,可靠性高。

       精度较高,量程比宽于孔板。

       几乎无压力损失。

       可直接测量饱和蒸汽流量。

   缺点:

       对管道振动敏感,在振动大的场合需要采取减振措施。

       对低流速流体测量困难。

       同样需要保证直管段。

 3. 电磁流量计

   工作原理: 基于法拉第电磁感应定律。导电液体流过磁场时,会产生与平均流速成正比的感应电势。

   优点:

       仅适用于测量锅炉给水等导电液体,不能测蒸汽。

       无压力损失,不受流体温度、密度、粘度影响。

       测量精度高,量程比极宽。

       对直管段要求较低。

   缺点:

       只能测量导电液体(电导率需达到阈值)。

       成本相对较高。

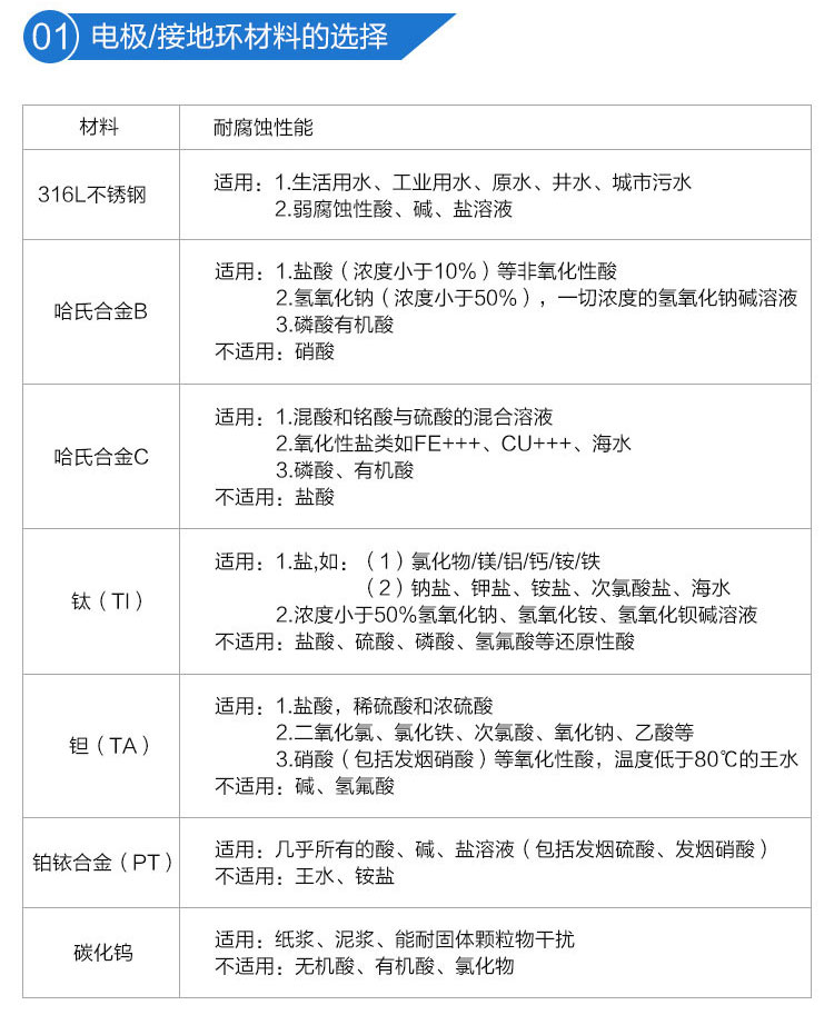
       衬里和电极材料需根据水质(防腐蚀)选择。

 4. 超声波流量计

   工作原理: 通过测量超声波在流体中顺流和逆流传播的时间差来计算流速。

   优点:

       分为外夹式和插入式,外夹式可以在不断管的情况下安装,非常方便。

       无压力损失,不接触流体,不受介质腐蚀影响。

       量程比宽。

   缺点:

       对气泡、悬浮物敏感,要求流体相对洁净。

       测量精度受管道内壁状况、衬里等因素影响。

       外夹式对操作人员的技术水平和管道条件要求较高。

---

 三、如何选择合适的锅炉水流量计?

选型是一个综合权衡的过程,主要考虑以下几点:

1.  测量介质:

       给水: 孔板、电磁、涡街、超声波均可。

       饱和蒸汽: 孔板、涡街是首选。

       过热蒸汽: 孔板是最可靠的选择。

2.  温度和压力: 必须选择额定工作温度和压力高于锅炉实际工况的流量计。

3.  精度要求: 贸易结算或效率计算要求高精度,过程控制可适当放宽。孔板、电磁、涡街的精度通常都能满足要求。

4.  量程范围: 确保锅炉在最低负荷和最高负荷运行时,流量都在流量计的有效量程内。电磁和超声波的量程比最宽。

5.  管道条件: 检查现场是否有足够的直管段安装空间。孔板和涡街要求最高,电磁和超声波要求较低。

6.  成本预算: 包括采购成本、安装成本和长期维护成本。孔板初期成本低但安装维护可能复杂;外夹式超声波安装成本低,但仪表本身可能较贵。

---

 四、安装与维护要点

   正确安装: 严格按照厂家要求保证前后直管段长度。孔板的取压口方向要正确。涡街流量计要远离振动源和泵。

   定期校验: 为保证长期准确性,应按照规定周期进行在线校验或拆下送检。

   日常维护:

       检查仪表零点是否漂移。

       保持取压管路畅通(对于差压式流量计)。

       检查电气接口是否严密,防止进水。

       对于测量蒸汽的流量计,冷凝罐的液位必须保持恒定。

---

 五、常见问题与故障排除

   流量显示为零或偏低:

       传感器堵塞(特别是孔板)。

       取压管路堵塞或泄漏。

       变送器设置错误(量程、小信号切除值)。

       电极结垢或损坏(电磁流量计)。

   流量显示波动大或不稳定:

       管道内存在气体或汽化(测量液体时)。

       管道振动干扰(涡街流量计)。

       流量计安装位置不当(如靠近阀门、弯头)。

       流体流速过低,未达到流量计的启动流速。

   流量显示值偏高:

       接地不良(电磁流量计)。

       管道衬里脱落或结垢严重,导致流通面积变化。

 总结建议

   对于大型工业锅炉或电站锅炉的给水和蒸汽测量, 孔板流量计 因其经典、可靠、耐高温高压,至今仍是应用最广泛的选择。

   对于中低压锅炉的蒸汽或给水测量, 涡街流量计 是一个性能均衡的优秀选择。

   如果只测量锅炉给水(导电液体), 电磁流量计 是精度高、维护量小的理想方案。

   对于临时检测或无法停产的改造项目, 外夹式超声波流量计 非常方便。

在选择时,请务必与专业的仪表工程师或供应商沟通,提供详细的工况参数,以获得最合适的选型方案。


上一条:污水流量计 下一条:海水流量计

最新新闻

    【2025-11-26】磁性浮球液位计
    【2025-11-26】音叉料位开关
    【2025-11-26】射频导纳料位开关
    【2025-11-26】阻旋料位开关
    【2025-11-26】浮球液位计
    【2025-11-26】雷达水位计
    【2025-11-26】防腐雷达液位计
    【2025-11-26】高频雷达液位计
    【2025-11-26】雷达液位计
    【2025-11-26】雷达物位计


    客户服务热线
    18360896789

    联系我们