
分体式电磁流量计
电磁流量计
韩桦仪表(江苏)有限公司
18360896789











分体式电磁流量计能将传感器和转换器分开安装,适合在高温、高湿或不便观察的环境中使用。下面这个表格汇总了它的核心信息,帮助你快速了解:
| 特性类别 | 详细说明 |
| :--- | :--- |
| 基本工作原理 | 基于法拉第电磁感应定律,测量导电液体切割磁力线产生的感应电动势来计算流量 |
| 主要组成部分 | 传感器:安装在工艺管道上,含测量管、电极、励磁线圈等。<br>转换器:可远程安装(通常距传感器30米内,某些可达100米),处理信号并显示输出。 |
| 核心优势 | 测量不受流体密度、粘度、温度、压力影响;测量管内无活动部件,无附加压力损失;测量精度高,量程比宽;转换器可远离恶劣现场,维护方便 |
| 关键性能指标 | 精度等级:±0.5% 或 ±1%<br>电导率要求:≥5μS/cm<br>流速范围:0.1 ~ 15 m/s (常用范围0.5 ~ 10 m/s)<br>介质温度:0℃~180℃,取决于衬里和电极选择<br>防护等级:通常为IP65或IP68 |
| 典型应用行业 | 石油、化工、冶金、纺织、食品、制药、造纸、环保、市政管理、水利建设等 |
选型与安装要点
要确保流量计发挥最佳性能,在选型和安装时需要注意以下几点:
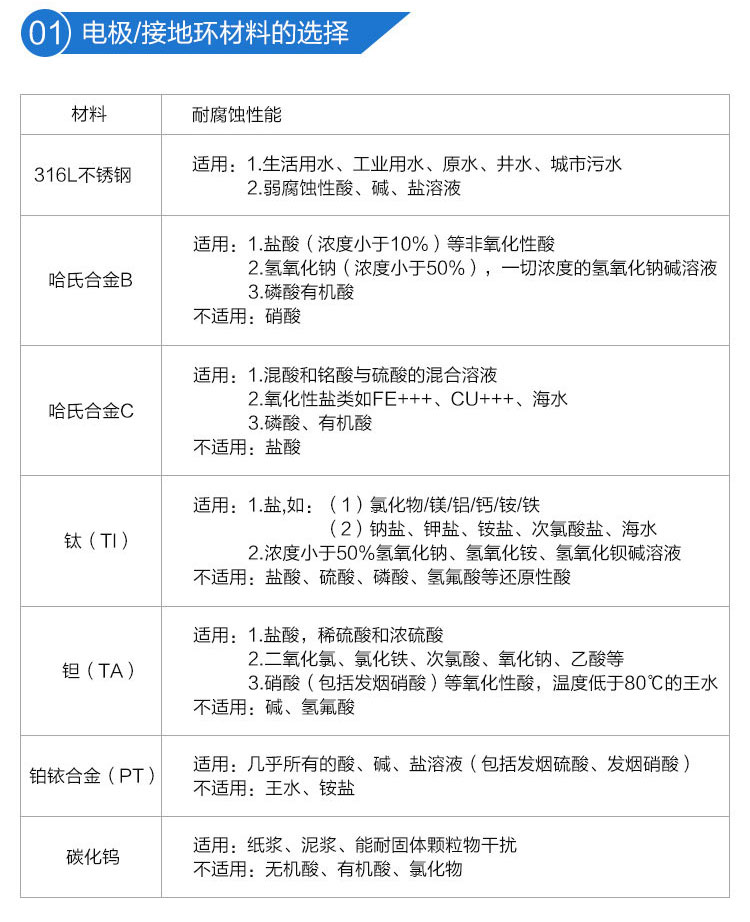
- 电极材料选择:根据被测介质的腐蚀性来挑选。
- 不锈钢(316L):适用于硝酸、室温下小于5%的盐酸等。
- 钛(Ti):耐海水、氯化物、次氯酸盐、氧化性酸(如发烟硝酸)。
- 钽(Ta):几乎能耐一切化学介质(包括沸点的盐酸、硝酸和175°C以下的硫酸)的腐蚀,但不耐碱和氢氟酸。
- 哈氏合金(HB/HC):HB耐非氧化性酸(盐酸、硫酸),HC耐氧化性酸(硝酸、混酸)。
- 铂铱(Pt)/镍(Ni)也用于特定场合。
- 衬里材料选择:根据介质的腐蚀性、磨损性和温度。
- 聚四氟乙烯(PTFE):耐强腐蚀,化学性能稳定,耐沸腾的盐酸、硫酸、硝酸和王水。
- 橡胶:耐磨、有弹性,耐一般低浓度酸碱盐,但不耐氧化性介质。
- 聚氨酯橡胶:极好的耐磨性能,但耐酸碱性略差。
- F46:化学性能与PTFE相仿,强度、耐温性能和低温柔韧性更优。
- 安装要求
- 保证足够的直管段,通常要求上游直管段 > 10×DN,下游直管段 > 5×DN(DN为管道口径)。
- 传感器可以水平、垂直或倾斜安装。但测量浆液时,推荐垂直安装,且流体自下而上流动,以防止固体沉积在测量管内。
- 确保测量管始终充满液体。
- 传感器与转换器之间的屏蔽电缆不宜过长。在测量低电导率液体且距离超过30米时,需采取特殊屏蔽驱动措施以防信号衰减。
总结
分体式电磁流量计凭借其高精度、高可靠性以及传感器和转换器分体安装的灵活性,在众多工业领域得到了广泛应用。正确选型(电极、衬里、口径)和规范安装是保证其长期稳定运行的关键。